Deposit Gateways

This document describes how users and developers can utilize gateways to deposit tokens from L1 to L2. We provide several gateways for standard tokens and a gateway router on L1, listed in the table below.

Gateway ContractDescription
L1GatewayRouterThe gateway router supports the deposit of ETH and ERC20 tokens.
L1ETHGatewayThe gateway to deposit ETH.
L1StandardERC20GatewayThe gateway for standard ERC20 token deposits.
L1CustomERC20GatewayThe gateway for custom ERC20 token deposits.
L1WETHGatewayThe gateway for Wrapped ETH deposits.
L1ERC721GatewayThe gateway for ERC-721 token deposits.
L1ERC1155GatewayThe gateway for ERC-1155 token deposits.

Overview

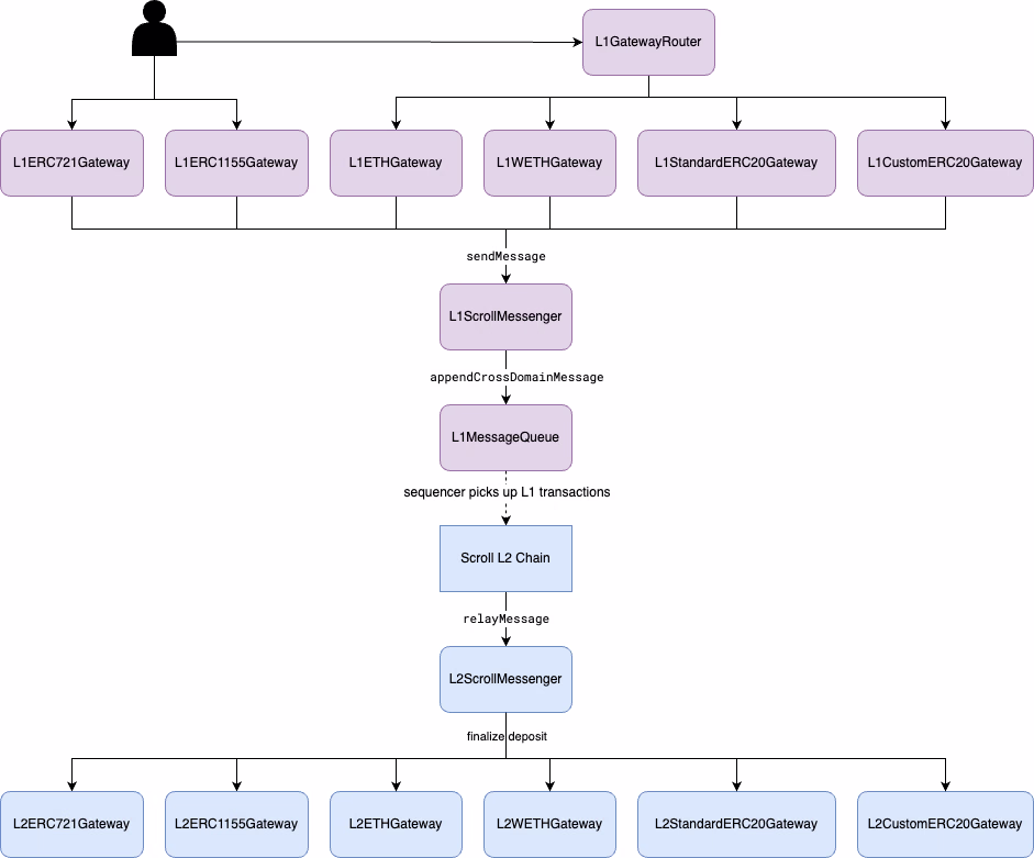
Deposit Workflow

The figure depicts the deposit workflow from L1 to L2. Users call the gateways to initialize the token deposit. The deposit is then encoded into a message sent to the L1ScrollMessenger contract and a corresponding L1-initiated transaction is appended to the L1MessageQueue. To finalize the deposits on L2, the L2 sequencer collects the new L1 transaction events and includes the corresponding transactions in the L2 blocks it creates. The subsequent sections describe the details of how different tokens are deposited. You can find more details about the L1-to-L2 message relay workflow in the Cross-Domain Messaging.

Depositing ETH

Scroll treats ETH as its native token. We pre-allocate a sufficient amount of ETH to the L2ScrollMessenger contract in the genesis block so that it can transfer native ETH token to L2 accounts without minting. Depositing ETH works as follows.

  1. L1GatewayRouter provides three functions to deposit ETH from L1 to L2. The depositETHAndCall function can transfer ETH and execute a contract call at the same time.

    function depositETH(uint256 _amount, uint256 _gasLimit) external payable;
    
    function depositETH(address _to, uint256 _amount, uint256 _gasLimit) public payable;
    
    function depositETHAndCall(
        address _to,
        uint256 _amount,
        bytes calldata _data,
        uint256 _gasLimit
    ) external payable;
  2. All three depositETH functions call into L1ETHGateway. L1ETHGateway encodes the deposit into a message sent to the L1ScrollMessenger contract.

  3. The ETH of the deposit amount is locked in the L1ScrollMessenger contract. L1ScrollMessenger appends the message to the message queue in the L1MessageQueue contract.

  4. After the deposit transaction is finalized on the L1, the sequencer will include a corresponding L2 transaction in the L2 block to finalize the deposit and transfer ETH to the recipient address on L2.

  5. The L2 transaction calls the L2ScrollMessenger.relayMessage function, which executes the relayed message. In the case of ETH deposit, the relayMessage function calls L2ETHGateway.finalizeDepositETH to transfer ETH to the recipient account on L2.

  6. If the user calls depositETHAndCall on L1, finalizeDepositETH in the L2ETHGateway contract will forward the additional data to the target L2 contract.

Depositing ERC20 Tokens

Several ERC20 gateway contracts are provided to bridge different kinds of ERC20 tokens, such as standard ERC20 tokens, custom ERC20 tokens, and Wrapped ETH token. L1GatewayRouter records the canonical mapping of ERC20 tokens to the corresponding ERC20 gateway on the L1. The L1GatewayRouter uses StandardERC20Gateway as the default ERC20 gateway for new ERC20 tokens unless a custom gateway is already set up.

The deposit of ERC20 tokens works as follows.

  1. To deposit ERC20 tokens from L1 to L2, users can use L1GatewayRouter.depositERC20 and L1GatewayRouter.depositERC20AndCall shown below.

    function depositERC20(address _token, uint256 _amount, uint256 _gasLimit) external payable;
    
    function depositERC20(address _token, address _to, uint256 _amount, uint256 _gasLimit) external payable;
    
    function depositERC20AndCall(
        address _token,
        address _to,
        uint256 _amount,
        bytes memory _data,
        uint256 _gasLimit
    ) public payable;
  2. Based on the mapping from ERC20 tokens to gateway, the L1GatewayRouter calls to the corresponding gateway: L1StandardERC20Gateway, L1CustomERC20Gateway, or L1WETHGateway. The remaining of steps will be described separately.

Standard ERC20 Tokens

Standard ERC20 tokens are tokens that do not require any custom logic. For such tokens, their L2 ERC20 token contracts are created by L2StandardERC20Gateway. The remaining steps for standard ERC20 token deposit are:

  1. The L1StandardERC20Gateway contract locks the ERC20 tokens by transferring them from the sender to itself.
  2. If this ERC20 token hasn't been withdrawn through L1StandardERC20Gateway before, L1StandardERC20Gateway will compute a deterministic L2 ERC20 token address and appends the token metadata (symbol, name, and decimals) to the message for the potential contract deployment on L2. If the L2 token address is already stored in the tokenMapping, L1StandardERC20Gateway will directly load the L2 token address from the mapping.
  3. L1StandardERC20Gateway encodes the token deposit message and calls L1ScrollMessenger to send the message.
  4. The corresponding L2 transaction calls the L2ScrollMessenger.relayMessage function to finalize the deposit on L2. In the case of standard ERC20 token deposits, the transaction then calls L2StandardERC20Gateway.finalizeDepositERC20.
  5. If this ERC20 token contract hasn't been deployed on L2, L2StandardERC20Gateway will extract the token metadata from the message and calls ScrollStandardERC20Factory to deploy the standard ERC20 token on L2.
  6. L2StandardERC20Gateway calls the mint function on the corresponding L2 ERC20 token contract.
  7. If the user calls depositERC20AndCall on L1, the L2StandardERC20Gateway will call the target L2 contract with additional data.

Custom ERC20 Tokens

In comparison to standard ERC20 tokens, the L2 contract of custom ERC20 tokens are deployed by the token owner. The remaining steps for custom ERC20 token deposit are:

  1. The L1CustomERC20Gateway contract locks the ERC20 tokens on L1 by transferring them from the sender to itself.
  2. L1CustomERC20Gateway requires a L2 ERC20 token address present in the tokenMapping. It retrieves the corresponding ERC20 token address, encodes the token deposit message, and forwards it to L1ScrollMessenger.
  3. The corresponding L2 transaction calls the L2ScrollMessenger.relayMessage function to finalize the deposit on L2. In the case of custom ERC20 token deposits, the transaction calls L2CustomERC20Gateway.finalizeDepositERC20.
  4. L2CustomERC20Gateway calls the mint function on the corresponding L2 ERC20 token contract. It is required that the L2 ERC20 token contract grants mint permissions to the L2CustomERC20Gateway contract.
  5. If the user calls depositERC20AndCall on L1, the L2CustomERC20Gateway will call the target L2 contract with additional data.

WETH Token

We provide a custom gateway L1WETHGateway for Wrapped ETH token on L1 and record the gateway address in the L1GatewayRouter. The deposit of WETH token works as follows.

  1. L1WETHGateway locks the WETH tokens by transferring them from the sender to itself and unwrapping the WETH token to native ETH token. The ETH token and msg.value (for paying the relay fee) are then sent to the L1ScrollMessenger contract together.
  2. L1WETHGateway encodes the token deposit message and forwards it to L1ScrollMessenger.
  3. The corresponding L2 transaction calls the L2ScrollMessenger.relayMessage function to finalize the deposit on L2. In the case of WETH token deposit, the transaction calls L2WETHGateway.finalizeDepositERC20.
  4. L2WETHGateway wraps the deposited ETH to L2 WETH token again and transfers it to the recipient address on L2.
  5. If the user calls depositERC20AndCall on L1, the L2WETHGateway will call the target L2 contract with additional data.

Depositing ERC-721/ERC-1155 Tokens

The deposit of ERC-721 or ERC-1155 tokens works very similar to ERC20 tokens. One can use the gateways L1ERC721Gateway or L1ERC1155Gateway to deposit ERC-721 /ERC-1155 tokens from L1.

function depositERC721(
    address _token,
    uint256 _tokenId,
    uint256 _gasLimit
) external payable;

function depositERC721(
    address _token,
    address _to,
    uint256 _tokenId,
    uint256 _gasLimit
) external payable;

function depositERC1155(
    address _token,
    uint256 _tokenId,
    uint256 _amount,
    uint256 _gasLimit
) external payable;

function depositERC1155(
    address _token,
    address _to,
    uint256 _tokenId,
    uint256 _amount,
    uint256 _gasLimit
) external payable;

To facilitate a large amount of ERC-721 or ERC-1155 token deposits, we also provide batch deposit functions in the L1ERC721Gateway and L1ERC1155Gateway contract via the following functions:

function batchDepositERC721(
    address _token,
    uint256[] calldata _tokenIds,
    uint256 _gasLimit
) external payable;

function batchDepositERC721(
    address _token,
    address _to,
    uint256[] calldata _tokenIds,
    uint256 _gasLimit
) external payable;

function batchDepositERC1155(
    address _token,
    uint256[] calldata _tokenIds,
    uint256[] calldata _amounts,
    uint256 _gasLimit
) external payable;

function batchDepositERC1155(
    address _token,
    address _to,
    uint256[] calldata _tokenIds,
    uint256[] calldata _amounts,
    uint256 _gasLimit
) external payable;

The L2 counterpart contracts for ERC-721 or ERC-1155 tokens are L2ERC721Gateway and L2ERC1155Gateway. These are used to finalize deposits on L2.

What's Next

Stay up-to-date on the latest Scroll Developer news
Roadmap updates, virtual and live events, ecosystem opportunities and more
Thank you for subscribing!

Resources

Follow Us

© Version 1.0.0 Scroll Ltd 2023